현대 장기적 임상 데이터를 활용해, 나이와 건강 및 질병 위험을 종합적으로 예측하는 'LifeClock'이 개발되었습니다. 이 연구는 성장과 노화의 전 생애를 포괄하는 생물학적 나이 예측, 그리고 예측된 나이와 실제 나이 간 차이가 미래 질병 위험과 밀접하게 연결됨을 보여줍니다. 이를 통해, 실제 임상 현장에서 개인별 맞춤 건강관리와 조기 중재 전략 마련에 큰 진전을 이룰 수 있음을 시사합니다.
1. 연구 배경과 필요성
노화는 분자, 세포, 기관 수준에서 일어나는 매우 복잡한 과정입니다. 이런 변화들이 궁극적으로 전체 건강과 생존에 영향을 미치죠. 그동안 과학계는 '생물학적 나이(Biological Age, BA)' 개념에 주목해 왔습니다. BA는 같은 만 나이(Chronological Age, CA)라 해도, 개인별로 누적된 신체 손상이나 기능 저하 정도가 다르다는 것을 보여줍니다. 즉, 어떤 두 사람이 같은 나이라도 하나는 '더 늙은 심장' 또는 '더 젊은 뇌'를 가질 수 있다는 이야기죠.
"생물학적 나이는 만 나이와 달리, 유전적·환경적 영향에 따라 각자 다르게 노화가 진행됨을 보여주는 지표입니다."
초기에는 DNA 메틸화, 유전자 발현 등 분자 수준에서 BA를 측정했습니다. 최근에는 단백질 분석, 대사체, 영상의학 데이터, 전자의무기록(EHR) 등 다양한 임상 데이터를 통합해, 보다 정확하고 세분화된 BA 예측이 가능해졌어요. 특히 여러 기관의 노화 속도가 서로 다름을 발견하면서, 생활습관이나 약물 등이 미치는 영향도 개별적으로 평가하는 길이 열렸습니다.
2. 'LifeClock'의 출현 및 연구 설계
이 논문에서는, 'LifeClock'이라는 새로운 생물학적 시계 모델을 제안합니다. LifeClock은 2,463만 건이라는 대규모 EHR 데이터를 활용하여, 영유아부터 노년기까지 전 생애에 걸쳐 BA를 추정하고, 이와 질병 위험의 연관성을 분석했죠.

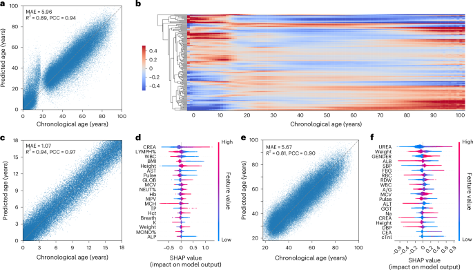
- EHR 데이터의 변동성과 누락, 기관별 차이 등 데이터의 어려움을 극복하기 위해, Transformer 기반의 'EHRFormer' 모델을 개발했습니다.
- 184개 임상 지표를 바탕으로 모든 연령대에 맞는 디지털 환자 표현을 구현했으며, '성장기 시계(18세 이하)'와 '성인 노화 시계(18세 이상)'로 특화된 모델을 각각 훈련시켰습니다.
"현실에서는 의사들이 정상 범위만 벗어난 검사값을 보지만, 사실 정상 범위 내의 수치들도 개인별 건강 상태와 장기 노화의 중요한 정보를 담고 있습니다."
3. BA 예측 모델의 작동 원리와 주요 성과
성장기 및 성인기 각각의 맞춤 시계
EHRFormer는 각 방문 때마다 임상 지표를 분석해 현재와 미래의 건강 상태를 예측합니다. 모델 설명력을 높이기 위해 SHAP(Shapley additive explanations) 방식도 적용했습니다.

- 성장기(18세 이하) : AST(간 효소)↓, 크레아티닌↑, 전체 단백질↑ 등이 핵심 지표.
- 성인기(18세 이상) : 요소↑, 알부민↓, 적혈구 분포 폭(RDW)↑이 중요한 역할을 함.
- 두 시계에서 중요하게 작용하는 임상 지표는 상당 부분 달랐습니다.
외부 코호트(UK Biobank)에서도 높은 정확도가 검증돼, 모델의 범용성과 신뢰성이 입증되었습니다.
4. BA와 미래 질병 위험 예측: 군집 분석과 임상 적용
환자 데이터 군집화 및 리스크 예측
차원 축소(PCA, UMAP) 후 Leiden Clustering을 활용해 EHR 기반 64개 환자 군집을 만들었습니다. 각 군집별로 BA-CA 차이가 큰 '가속 노화(over-aged)' 집단은 명확히 질환 위험이 높았습니다.

- 예시: 성인 군집 20번의 경우, 신부전과 당뇨병이 월등히 많이 발생함.
- 소아 군집 8번은 성조숙증, 10번은 성장지연, 5번은 면역 관련 질환의 위험이 크게 높음.
- 각 군집의 임상 프로파일을 자세히 살피면, 실제로 염증 표지자나 심장 마커 등과 임상적 특징이 잘 맞아떨어집니다.
"BA가 만 나이보다 더 많은 '가속 노화' 집단은, 해당 군집 내에서 미래 질병 발생률이 계속 올라가며, 이는 질병별 맞춤 관리의 신호등이 될 수 있습니다."
5. 예측 모델의 세분화: 개인별 질병 예측 능력
EHRFormer는 단순 BA 예측을 넘어, 첫 질환 진단, 미래 질환 예측, 5년·10년 단위 예측까지 여러 방식으로 질병 발생을 미리 경고합니다. 질환별 위험도를 산출해 고위험·중위험·저위험 그룹으로 나누고, 연령별로 누적 위험 곡선을 그렸더니 뚜렷한 위험도 차이를 보였습니다.

- 실제 심혈관질환, 뇌졸중, 당뇨, 파킨슨번 등에서 AUC 0.8~0.98로 예측력 탁월.
- 기존 머신러닝(XGBoost, RNN) 대비 히트맵, 누적 곡선 등에서 성능이 우수하게 나타났습니다.
"이 모델 덕분에, 영유아 때 EHR 데이터만으로도 미래 성장질환 위험을 정확히 예측할 수 있었고, 중년 이후에도 개인별 맞춤 위험 관리가 현실화될 수 있습니다."
6. 논의: 임상·과학적 의미와 한계
이 연구의 강점은 대규모, 장기적, 다기관 임상 데이터를 딥러닝 기반 시계로 통합해, BA뿐 아니라 실제 질병 위험 '궤적'도 개별적으로 추적·예측할 수 있다는 점입니다.
- 소아에서는 클러스터가 성장 장애, 성조숙증 등 명확한 생리적 경향과 일치함이 확인됨.
- 성인에서는 신장·심장이상, 면역계 질환 등과 각 군집 특성, 임상 마커가 연동됨.
"EHRFormer는 단순한 분류를 넘어, 실제 임상에서 활용 가능한 디지털 환자 아바타로서 역할을 할 수 있습니다."
다만, 관찰연구라는 한계, 데이터 편향 위험 등이 있으나, 장기적으로 웨어러블, 환경센서 등이 추가되면 '실시간 진화형' 건강·노화 관리 도구로도 발전할 가능성이 있습니다.

결론
LifeClock 연구는 성장-노화 전 생애에 걸친 개별화된 생물학적 시계 구현과, 이를 통해 건강·질병 리스크 관리의 새로운 패러다임을 제시합니다.
일상적인 임상 데이터만으로도 충분히 현장 적용가능한 강력한 예측력과, 질환별 맞춤 예방·중재 전략의 가능성을 입증했습니다. 앞으로 디지털 헬스 시대로의 전환 과정에서, 이런 접근이 더 넓은 임상 영역에 확산될 것으로 기대됩니다. 🚀
"나이 숫자만 보지 마세요. 여러분의 진짜 '생물학적 나이'와 건강 궤적을, 이제 일상 검진 정보만으로도 예측하고 관리할 수 있는 시대가 열렸습니다."