이 논문은 "수명 길이" 하나만 보던 기존 방식에서 벗어나, 나이에 따라 달라지는 사망률(위험)을 기준으로 유전효과를 지도화해 **수명 좌위 29개(Vita)**와 **체중–수명 상충(trade-off) 좌위 30개(Soma)**를 찾아냅니다. 특히 대부분의 유전효과와 유전자–유전자 상호작용(에피스타시스)이 성별에 따라 완전히 다른 네트워크로 나타나, 성별을 섞어 분석하면 중요한 신호를 놓치거나 왜곡할 수 있음을 강조합니다. 또한 일부 좌위는 후보 유전자를 좁혀 선충(C. elegans) 실험과 인간 유전자료(MR 분석)까지 연결하며, 인간 건강수명 연구로 번역될 실마리를 제시합니다.
1. 왜 "수명"만으로는 부족했나: 문제의식과 질문 설정 🧩
연구진은 사람·마우스 등에서 노화 속도, 수명, 전체 사망률이 왜 개체마다 다른지 아직 충분히 설명하지 못한다고 출발합니다. 지금까지는 나이 관련 질병 위험을 높이거나 낮추는 변이가 많이 발견됐지만, 그 대부분은 "노화 자체의 속도"라기보다 죽음의 '직접 원인(질병 등)'에 가까운 요인일 수 있다는 점을 짚습니다.
"우리는 아직 인간, 마우스 또는 다른 모델 생물에서 노화, 수명, 전체 사망률의 속도 차이를 만들어내는 유전적·분자적·세포적·개체 수준 과정을 이해하지 못한다."
그래서 연구진은 "원인과 결과를 구분"하고, 평생(어린 시기부터 노년까지) 전체에 걸쳐 사망률을 바꾸는 변이를 찾기 위해 새로운 접근을 세웁니다. 이 논문이 던지는 질문은 크게 네 갈래입니다.
- 어떤 DNA 변이가 사망률과 수명에 영향을 주며, 언제 작동하는가?(지속형/일시형/말기형)
- 성별에 따른 사망률 차이(번식기 전후 포함)와 유전좌위는 어떻게 맞물리는가? (G×S, G×G, 성별 간 유전적 대립)
- 어릴 때 큰 몸집은 단명, 늦은 나이 큰 몸집은 장수라는 상반된 상관을 만드는 좌위는 무엇인가?
- 이런 동역학이 노화의 주요 진화이론(돌연변이 축적, 길항적 다면발현, 소마(몸) 유지 비용/일회용 소마)과 어떻게 들어맞는가?
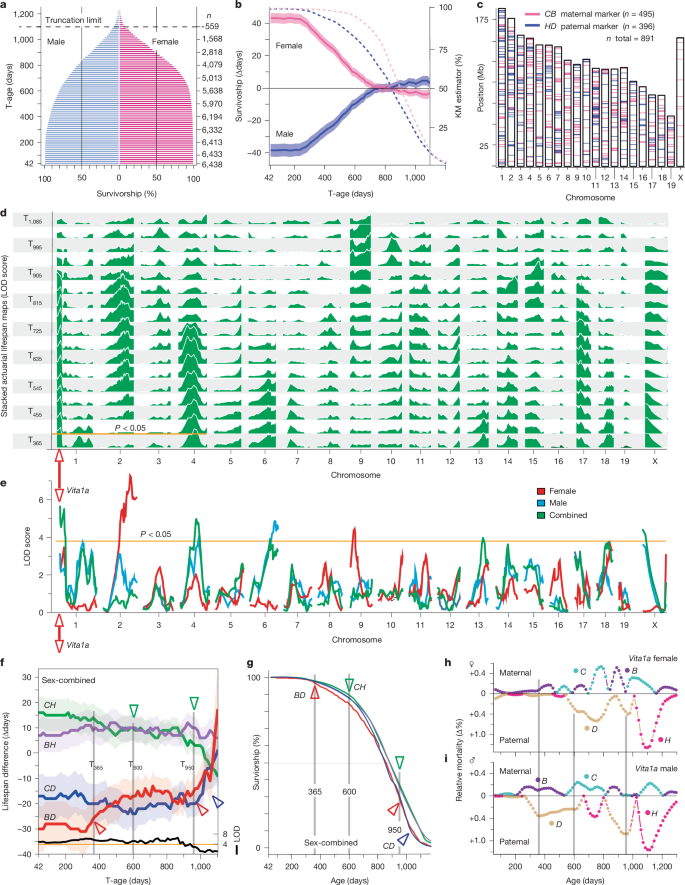
2. 핵심 무대: ITP 마우스 대규모 자료와 "보험집단(survivorship)" 지도화 📈
연구진은 미국 NIA의 Interventions Testing Program(ITP) 자료를 활용합니다. 3개 사육 시설에서 20년 넘게 축적된 UM-HET3(유전적으로 다양한 '형제자매 집단') 마우스를 기반으로 하며, 이번 분석에는 유전자 품질검사를 통과한 6,438마리가 사용됩니다.
- 가장 어린 포함 기준 나이: T42(42일)
- 가장 늙은 포함 기준 나이(마지막 보험집단): T1,100(1,100일 이상 생존한 559마리)
- 관찰된 첫 사망: 46일, 마지막 사망: 1,456일
이 논문의 핵심 기술은 "보험집단을 나이 기준으로 조금씩 더 늙은 쪽으로 잘라가며(좌측 절단, left truncation)" 수명/사망률에 대한 유전좌위를 반복 지도화하는 계리적(actuarial) 매핑입니다. 쉽게 말해, "42일 이상 산 집단", "365일 이상 산 집단", "740일 이상 산 집단"…처럼 점점 '살아남은 사람들만' 모아 다시 분석해, 유전효과가 언제 강해지고 약해지는지를 시간축에서 추적합니다.
논문은 이전 연구(3,055마리, 7개 좌위)보다 표본을 2배로 늘리고 마커를 4배로 늘렸으며, 더 강력한 계리적 매핑을 도입해 다음을 얻었다고 정리합니다.
- 수명 관련 좌위(Vita)가 4배 수준으로 증가 → 29개
- 체중–기대수명 상관을 조절하는 새로운 좌위(Soma) 30개 발견
- 나이·성별에 따라 바뀌는 유전력(heritability)과 성별-특이적 에피스타시스를 체계 분석
3. 결과 1: 29개 Vita 좌위—"언제 죽을 위험이 갈라지는가"를 좌위별로 분해 🧬

3.1 성별 수명 격차는 '처음엔 크고, 나중엔 사라진다'
T42(42일 이상 생존 집단)에서 평균 수명은 수컷 806일, 암컷 887일로 암컷이 81일 유리합니다. 하지만 215~410일 구간에서 수컷 사망이 크게 늘며 격차가 줄고, T740(740일 이상 생존 집단) 무렵엔 기대수명이 수컷·암컷 모두 946일로 수렴합니다. 더 늙은 구간(T935~T1,100)에서는 수컷이 오히려 약 8일 유리해지는 패턴도 관찰됩니다(노년엔 수컷이 대체로 단독 사육되는 점도 맥락으로 제시).
3.2 Vita 좌위의 효과는 평균 36일, 하지만 "나이·성별에 따라 모양이 다르다"
연구진은 엄격한 보정(FDR, Bonferroni, Cauchy 결합 검정)을 적용해 29개 Vita 좌위를 확정합니다.
- 좌위 평균 효과: 약 36일
- 분산 설명력(피크 기준): 암컷 ~2.5%, 수컷 ~3.2%
- 좌위별 작동 기간(나이 범위): 평균 ~349일(좌위마다 크게 다름)
특히 같은 좌위라도 "초반엔 불리한 유전형이 후반엔 유리해지는" 효과 역전(reversal)이 적지 않게 관찰됩니다.
"Vita 좌위의 영향은 연령 의존적이다."
4. 결과 2: Vita 좌위의 '동역학' 분류와 유전력(heritability)의 시간 변화 ⏳

연구진은 계리적 효과곡선(보험집단별 기대수명 차이), KM 생존곡선, 나이별 사망률 차이(위험비, HR)를 함께 보며 Vita 좌위를 크게 4유형으로 정리합니다.
- 지속형(durable): 어린 시기부터 노년까지 비교적 꾸준히 예측력을 가짐(예: Vita1a, Vita1b)
- 다만 "꾸준히 보인다"는 것이 사망률 효과가 나이와 무관하다는 뜻은 아니고, 어떤 좌위는 말기에 사망률 차이가 집중되기도 합니다.
- 점진 감소형(steadily diminishing): 초기엔 차이가 크지만 점점 수렴
- "노화 속도를 조절하는 후보(RAM)"처럼 보일 수 있는 유형을 포함
- 구간 제한형(age-range restricted):
- 초기형(대략 500일 이전), 중기형(500~845일), 말기형(860일 이후)으로 다시 나뉨
- 초기형은 특히 수컷에서 3배 더 흔함
- 효과 역전형(reversal): 나이에 따라 유리/불리가 뒤집히는 패턴(12개 좌위)
유전력은 "수컷은 요동, 암컷은 비교적 안정" 그리고 에피스타시스 분산은 암컷이 더 큼
- 29개 Vita 좌위가 설명하는 유전분산(Vg)은 수컷이 초기(T42~T320)에 더 높다가(최대 ~40%) 초기 수컷 사망 물결로 T500 무렵 낮아지고, 이후 노년 보험집단에서 다시 상승(최대 ~50%)합니다.
- 암컷은 T620까지 ~27%로 거의 일정하다가 이후 감소했다가, 초고령 집단에서 일부 회복하되 수컷보다 낮습니다.
- 반면 두 좌위 상호작용(에피스타시스)이 설명하는 분산은 번식기 전체에서 암컷이 수컷의 약 2배(12% vs 6%)로 보고됩니다.
또한 실험적 요인(사육 시설 site, 코호트 연도, "개별 약은 유의하지 않았지만 합치면 유의한" 보충제군 등)도 분산에 큰 비중을 차지하는데, 특히 **site 효과가 수컷 최대 43%, 암컷 24%**까지 커질 수 있음을 보여줍니다.
5. 결과 3: 성별 길항(antagonism)—같은 좌위가 암컷에겐 이득, 수컷에겐 손해가 될 수 있다 ⚖️

연구진은 14개 Vita 좌위에서 강한 유전형×성(G×S) 상호작용을 확인합니다. 특히 염색체 2의 Vita2b는 대표적인 사례로, 같은 유전형이
- 암컷에겐 T700까지 기대수명을 늘리지만
- 수컷에겐 특정 구간에서 불리하게 작동하고
- 수컷에서는 600일 이후 초기 이득이 후기 손해로 뒤집히는 양상이 나타납니다(길항적 다면발현 모델과 잘 맞는 패턴)
이런 결과를 바탕으로 연구진은 "성별을 섞어 지도화하면 상호작용을 놓쳐 가짜 피크(아티팩트)가 생길 수 있다"고 경고합니다.
또한 X염색체의 수컷-특이적 VitaXa는 넓은 구간(근위 70Mb)을 포괄하며, 수컷의 반수체(hemizygous) 특성상 열성 변이들의 '순효과'가 합쳐진 결과일 수 있다고 해석합니다.
6. 결과 4: Soma 좌위—"큰 몸집 vs 긴 수명"의 상충을 유전적으로 분해 🐭⚙️

연구진은 체중을 42, 183, 365, 548, 730일에 측정하고, 체중과 이후 수명의 상관이 나이·성별에 따라 어떻게 변하는지를 계리적으로 추적합니다.
- 42~548일 체중은 대체로 이후 수명과 음의 상관(무거울수록 단명)
- 특히 183일(약 6개월, 번식 성숙기 전후)에서 차이가 큼
- 수컷 상관: rho ≈ -0.28
- 암컷 상관: rho ≈ -0.11
- 효과를 "체중 1g당 수명 손실"로 바꾸면, 번식기 정점에서
- 수컷: -14.3일/g
- 암컷: -3.7일/g
- 그런데 아주 늦은 시기(730일 체중)는 양의 상관으로 바뀌는 구간도 나타납니다(노년의 체중은 '버팀'의 지표가 될 수 있는 맥락).
여기서 중요한 포인트는, **체중 자체를 결정하는 좌위(Mass)**와 **체중–수명 상관을 조절하는 좌위(Soma)**가 대부분 겹치지 않는다는 점입니다. 즉 "살이 찌게 만드는 유전자"와 "살이 찌면 수명이 줄어드는 연결고리를 강하게/약하게 만드는 유전자"는 다를 수 있습니다.
이 논문은 상관 형질 지도화(CTL mapping)를 이용해 Soma 좌위 30개를 정의합니다.
- 수컷에서만 검출 15개, 암컷에서만 검출 4개(수컷 편향이 강함)
- 초기(42·185일) 음의 상관을 강화/완화하는 좌위 19개
- 번식 이후 양의 상관을 강화/완화하는 좌위 11개
- 좌위 효과 크기: 2~29일/g 범위
특히 Soma3b는 수컷에서 강력하지만 암컷에선 거의 효과가 없고, Soma11a는 암컷에서 가장 강한 편이지만 수컷의 극단적 효과들에 비하면 전반적으로 작다고 설명합니다.
7. 결과 5: 에피스타시스(유전자 간 상호작용)는 "성별로 분리된 네트워크"다 🕸️

연구진은 59개 좌위(Vita 29 + Soma 30) 사이의 쌍(pairwise) 상호작용을 특정 보험집단 나이들(T42, T365, T740, T905)에서 성별로 나눠 검정합니다. 그 결과, 상호작용의 양도 많지만 무엇보다 암컷 네트워크와 수컷 네트워크가 거의 공유되지 않는다는 점이 가장 강하게 부각됩니다.
- T42에서 유의한 Vita–Vita 상호작용(엄격 보정): 수컷 22개, 암컷 19개
- 전체 4개 보험집단을 합치면: 수컷 59개, 암컷 43개( Vita–Vita )
- "두 성에서 동시에 유의한 상호작용"은 사실상 거의 없음(공유 극소수)
연구진은 이를 두고 다음처럼 표현합니다.
"이 결과들은 강하게 성별로 이분화된 유전 구조와 일치한다—우리는 이를, 서로 다른 생활사(수컷·암컷의 전략)를 조화시키는 '유전적 외교(타협)'의 한 형태로 추정한다."
또한 암컷은 에피스타시스 파트너십이 나이에 따라 상대적으로 더 안정적이고, 수컷은 나이대가 바뀌면 상호작용 짝이 더 크게 재편되는 경향을 보고합니다.
8. 지도에서 기전으로: 후보 유전자, 선충 실험, 인간 데이터 연결 🔬

연구진은 "좌위 지도를 실제 기전(분자·세포 과정)으로 바꾸기"를 위해, 크기가 비교적 다루기 쉬운 좌위를 중심으로 후보 유전자 우선순위화 → 모델생물 실험 → 인간 유전자료를 연결합니다.
8.1 Vita1a: 작은 구간(14개 유전자)에서 자가포식·미토콘드리아·영양감지 후보가 부각
Vita1a는 14개 단백질 코딩 유전자에만 겹치는 비교적 컴팩트한 좌위로, 연구진은 다음 후보들을 예로 듭니다.
- Mrpl15(미토콘드리아 관련)
- Atp6v1h(리소좀 산성화 조절, mTOR 기능과 연결)
- Rb1cc1(영양감지/자가포식 관련)
특히 Atp6v1h는 파리·선충에서 수명 연장과 연결된 선행결과, 인간의 대사질환 위험과의 연계가 언급됩니다. 또 이 좌위가 암컷에서만 특정 좌위들과 비선형 상호작용을 보인다는 점을 "후보 유전자 검증 시 중요한 제약조건"으로 강조합니다.
8.2 Vita9b: 과거 코호트에서도 재현된 좌위 + 선충 RNAi에서 노화기 운동성 변화
Vita9b는 늙은 보험집단에서 양 성에 영향을 주며, 과거 다른 코호트에서도 비슷한 효과가 관찰된 재현 좌위로 소개됩니다. 이 구간의 후보 유전자들을 선충에서 RNAi로 낮춰(발현 억제) 운동성(motility) 변화를 봤고, 이는 수명 예측 지표로 활용됩니다.
특히 선충에서 acds-10(마우스 Acad11 상동) 억제가 노화기(14일 이후) 운동성을 개선하는 패턴이, 장수 양성대조인 daf-2(마우스 Igf1r 상동) 억제와 유사하다고 보고합니다. 반대로 몇몇 유전자 억제는 운동성을 떨어뜨렸습니다.
8.3 인간 자료(Mendelian randomization)에서는 APEH가 두드러짐
마우스 Vita9b 후보들 중 일부는 인간에서도 발현-유전변이(eQTL)를 도구로 한 MR 분석을 수행했는데, 그중 APEH가
- 부모 수명(특히 부친) 및 개인 장수 지표와 유의하게 연관
- 혈액에서 APEH 발현 증가가 남성 장수와 양의 연관
이라는 방향성이 제시됩니다. 반면 Vita1a에서 시험 가능한 일부 후보(LYPLA1, MRPL15, PCMTD1, TCEA1)는 MR에서 뚜렷한 신호를 못 찾았다고 정리합니다. 즉 "어떤 좌위는 인간 데이터와 연결이 강하지만, 어떤 좌위는 아직 불분명"하다는 점까지 함께 보여줍니다.
9. 논의: 세 가지 노화 진화이론을 '나이-특이적 유전효과'로 실측 검증하기 🧠
연구진은 기존이 수명을 단일 숫자로 다뤘다면, 이번엔 사춘기~노쇠기까지 나이별 사망률 변화를 유전형·성별로 추적해 59개 좌위가 사망률 곡선을 어떻게 깎는지를 보여줬다고 정리합니다.
- 돌연변이 축적 이론: 번식 후기에 나타나는 불리한 변이들이 선택에서 비교적 자유로워 축적 → 말기 작동 좌위들이 이 관점과 맞물릴 수 있음
- 일회용 소마(몸) 이론: 번식·성장에 에너지 투자 ↔ 몸 유지·수리의 타협 → 특히 초기 음의 상관을 만드는 Soma 좌위들이 "몸집(투자)과 수명(유지)의 절충"을 유전적으로 구현한 사례로 해석
- 길항적 다면발현: 초기에 이득(생존/번식) ↔ 후기에 비용(사망률 증가) → 나이에 따라 유전효과가 뒤집히는 Vita2b, Vita9b 등이 대표 예시로 제시
그리고 성차(특히 초기 수컷 사망 증가) 배경으로는 수컷 간 경쟁/공격성/스트레스 가능성을 언급하되, 아직 완전한 병리적 설명은 남아 있다고 덧붙입니다. 또한 ITP의 약물 개입이 전반적으로 수컷에서 더 잘 먹히는 경향(라파마이신은 예외적으로 양성)을 상기시키며, 이번에 정의된 좌위들이 향후 약물–유전좌위 상호작용까지 시험할 "고정점(anchor)"이 될 수 있다고 제안합니다.
10. 방법(Methods)에서 짚은 해석 포인트: "시작 나이(좌측 절단)가 수명 평균을 바꾼다" 📌
방법 파트에서 특히 인상적인 메시지는, 수명은 '출생부터'가 아니라 어떤 나이부터 관찰했는지(포함 기준)에 따라 평균이 달라진다는 점입니다. 이 연구의 기본 포함 기준은 42일(사춘기 무렵, 꼬리 조직 채취 시점)이며, 따라서 논문에서 말하는 평균 수명은 "42일까지 산 개체"를 조건으로 한 값입니다.
"연구자들은 종종 평균 수명이 출생일부터 계산된다고 잘못 암시하지만, 이는 더 이른 시기의(대개 알려지지 않은) 사망을 무시하는 것이다. … 우리는 사춘기까지 산 UM-HET3 자손에 대해서만 수명을 측정할 수 있다."
이 관점은 사람 연구에서도 "어떤 코호트를 대상으로 장수를 정의했는가"가 결과 해석에 얼마나 중요한지 떠올리게 합니다.
11. 데이터·코드 공개: 재현과 확장을 위한 기반 🧾
논문은 보조표에 1차 데이터를 제공하고, 추가로 GeneNetwork와 전용 포털에 데이터·도구·그림을 공개합니다.
- 전체 수명/체중 데이터(도구 포함):
https://genenetwork.org/show_trait?trait_id=10001&dataset=HET3-ITPPublish - 그림·보조자료 포털:
https://aging.genenetwork.org/UM-HET3
https://files.genenetwork.org/current/umhet3_2025/ - 코드(GitHub):
https://github.com/DannyArends/UM-HET3
12. 마무리
이 연구는 "노화 유전학은 평생의 시간축에서, 그리고 성별을 분리해 봐야 한다"는 점을 대규모 자료로 설득력 있게 보여줍니다. Vita 29개와 Soma 30개는 수명이라는 결과를 "언제 어떤 위험이 커지는가"로 쪼개 설명하며, 특히 에피스타시스 네트워크가 성별로 거의 분리된다는 발견은 향후 노화·개입 연구 설계에 직접적인 경고가 됩니다. 더 나아가 Vita9b의 사례처럼, 좌위 지도에서 시작해 모델생물 실험과 인간 유전자료로 이어지는 번역 경로가 실제로 작동할 수 있음을 보여준 점이 이 논문의 가장 큰 성과 중 하나입니다.
